$10+
I want this!

SEVOsmith Keyword Orchestrator: From Raw Data to Strategic Report - Fully Automated Keyword Research using n8n and DataForSEO

$10+

Your keyword research is a bottleneck. This is the engine that breaks it.

Let's be honest. Your current keyword research process is broken. It's a chaotic scramble across a dozen different tools, a manual grind of merging messy CSVs, and a constant battle against brittle workflows that fail silently.

You spend 80% of your time wrestling with data and only 20% on actual strategy. You're drained by repetitive tasks, your API budget is wasted on redundant calls, and you're delivering static reports that are obsolete the moment you export them. This isn't a scalable system; it's a strategic bottleneck.

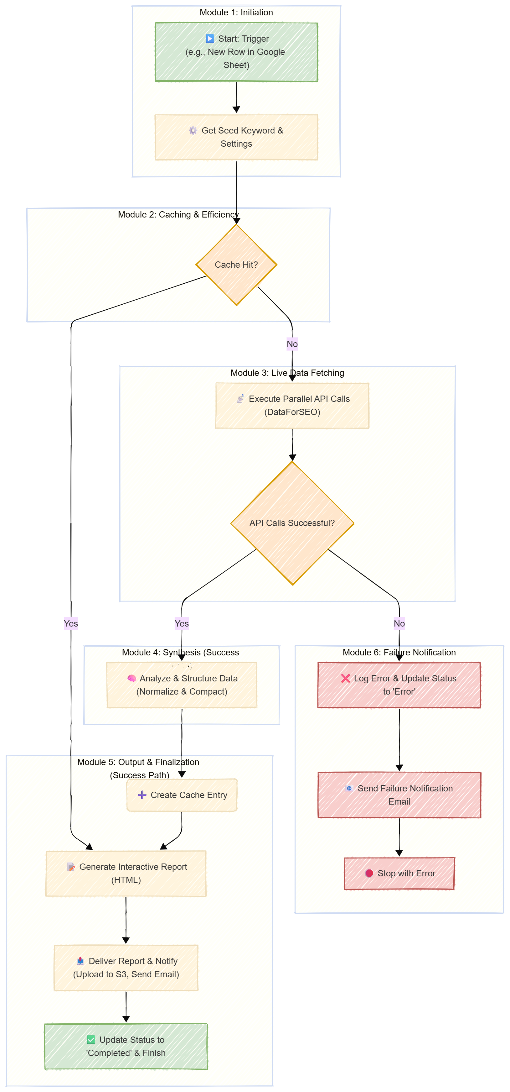
The SEVOsmith Keyword Orchestrator is the definitive engine for fully automated keyword research using n8n and DataForSEO.

It's not a template; it's a production-grade system, engineered to execute a complete, multi-vector n8n keyword research strategy from start to finish. It delivers on the promise of turning raw data into a strategic report, every single time.



How It Delivers the "Strategic Report"

This system is designed to turn the raw, disconnected data from DataForSEO into a cohesive, actionable intelligence report.

🧠 360-Degree Raw Data Gathering: The Orchestrator deploys nine parallel agents to query the entire search ecosystem using DataForSEO—from Google and YouTube SERPs to AI Overviews and search intent signals. This is the "Raw Data" firehose, comprehensively collected.

🎯 The Automated Synthesis Core: This is where data becomes strategy. The system's code-based "brain" ingests the chaotic outputs from all APIs and programmatically unifies them into a single, clean, and structured data object. It's the alchemist that forges your "Strategic Report."

🔍 Production-Grade Resilience & Error Handling: A workflow that breaks on a single failed API call isn't "Fully Automated." Every API call is individually validated. Any failure is instantly caught, logged, and triggers an email notification—without halting the entire process.

🔄 The Zero-Waste Caching Engine: True automation is efficient. The integrated caching layer checks for existing research before every run, delivering instant results on repeat queries and saving you significant DataForSEO API costs.


The Proof: See the Final Report for Yourself

Proof is better than promises. Click on the live demos below to explore the interactive HTML reports generated by the Orchestrator. See the filterable tables, dynamic charts, and the incredible depth of synthesized data firsthand.


The Potential: From Intelligence to Action

The Keyword Orchestrator is not the end of your automation journey; it's the powerful beginning. When you run this workflow, you get two key assets you can immediately build upon:

A. The Interactive HTML Report (For Human Intelligence)

  • Immediately Validate Topics: Use the dashboard to quickly decide if a keyword is worth pursuing.
  • Deliver Professional Insights: Share the report directly with clients or stakeholders.

B. The Raw JSON Object (For Machine Intelligence)

This is the crown jewel for any automator. The structured JSON data is a "Single Source of Truth" designed to be the input for your next generation of n8n workflows. Use it to launch:

  • An Autonomous Competitor Analysis Engine: Extract the organic_top20 URLs from the JSON to feed an AI agent that performs a deep-dive analysis on every top-ranking competitor.
  • An AI-Powered Article Creation Pipeline: Feed the primary_keyword, paa_questions, and topic_clusters from the JSON directly into an LLM's context to generate a competitively superior article outline.
  • A Multi-Platform SEvO Strategy: Use the youtube_top_videos array to feed another AI agent that analyzes winning titles and angles to generate a unique script for a companion YouTube video.

Why the Orchestrator is a Smarter Investment

You could build this yourself. But that means weeks of development, debugging API quirks, writing complex data normalization code, and building a robust error-handling system.

This workflow is the culmination of hundreds of hours of expert-level development. It's a strategic asset that:

  • Saves You Time: Immediately frees you from manual data collection so you can focus on strategy.
  • Saves You Money: The caching engine directly reduces your DataForSEO API spend.
  • Gives You Control: You own the system. You own the data. No monthly subscriptions, ever.
  • Delivers Superior Insights: Synthesizes nine different data vectors into a single, coherent picture.

The Future: The Full SEVOsmith Vision

The Keyword Orchestrator is the foundational "Discovery Engine" of a much larger vision: a fully autonomous, end-to-end content lifecycle engine built on n8n.

The strategic intelligence gathered by the Orchestrator is the fuel for the entire SEVOsmith ecosystem. The upcoming modules will leverage this data to:

  1. Deepen Strategic Analysis: Go beyond keywords with autonomous Competitor, SEO, and Business Analysis to identify the perfect winning angle for your content.
  2. Forge AI-Citable Content: Execute The Autonomous n8n System that transforms the strategic blueprint into a final, publication-ready article, engineered to be cited by AI.
  3. Amplify Across Platforms: Automatically Create Multi-Platform Assets, turning one article into a campaign of infographics, images, and social media posts to dominate every channel.
  4. Track Performance: Close the loop with an automated system for Tracking Website Rankings, providing clear feedback on your content's real-world impact.

By getting the Keyword Orchestrator today, you are securing the foundational component of this complete autonomous content ecosystem.


Perfect For:

  • SEO Professionals & Marketers who need to scale their n8n keyword research without spending days merging spreadsheets.
  • Digital Agencies scaling keyword intelligence and client reporting across multiple accounts.
  • n8n Power Users who value their time and want a production-grade asset instead of spending hundreds of hours on development.
  • Solopreneurs & Content Creators looking for a cost-effective way to get enterprise-level insights.

What's Included:

  • ⚙️ Complete SEVOsmith_Keyword_Orchestrator_v1.1 n8n Workflow (.json): The main engine, pre-configured with all logic.
  • đź“„ Link to the Comprehensive Setup Guide: Your download includes a direct link to the full user guide on GitHub.

đź“– Full Setup & User Guide

We believe powerful tools should also be easy to implement. We maintain a comprehensive, always-up-to-date user guide directly in our public GitHub repository. This ensures you always have the latest instructions, from prerequisites and setup to troubleshooting and best practices. The guide is designed to get you from import to your first successful run in under 30 minutes.

⚡ Technical Requirements:

  • An n8n instance (self-hosted or cloud).
  • API accounts for: DataForSEO and Google Services (Sheets, Drive, Gmail).
  • (Optional) An S3-compatible account (like Cloudflare R2 or AWS S3).
  • Basic familiarity with n8n and connecting API credentials.

🚀 Getting Started is Simple:

  1. Get the workflow files from Gumroad.
  2. Follow the comprehensive user guide on GitHub to set up your environment and connect your credentials.
  3. Activate the workflow and add a keyword to your Google Sheet to trigger your first run.

Stop drowning in spreadsheets and start driving strategy. Upgrade your n8n keyword research with an autonomous system that works for you.

Your purchase includes all future v1.x updates for free. If a major new version (e.g., v2.0) is released in the future, you will receive a significant loyalty discount as an original customer.


$
I want this!
10 sales
Size
228 KB
Powered by